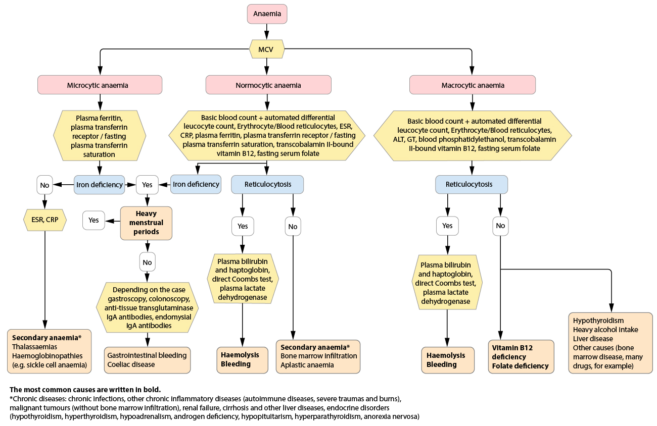
Assessment of Anaemia in Adults

Assessment of anaemia in adults.
View the picture in its original size in a new tab by clicking on it with the right mouse button (left-click in the new tab to increase size there).
Picture: Duodecim Medical Publications Ltd